登录

豆包进阶使用指南:解锁AI助理的创意玩法

投稿人:丁丁 更新时间: 2025-10-05 14:34
豆包进阶使用指南:解锁AI助理的创意玩法

在人工智能日益融入我们日常生活的今天,许多人对“豆包”这类AI助手的印象,或许还停留在查询信息、撰写文案等基础功能上。然而,如果仅仅将其作为一个高效的工具来使用,无疑会错失其背后更广阔的创意空间。今天我们将引导你超越基础操作,探索如何将豆包转化为一个激发灵感、辅助创作乃至进行趣味模拟的“创意伙伴”。

开始之前,我们先从个性化设置入手,这是开启创意玩法的第一步。豆包提供了强大的语音和角色定制功能。你可以通过“声音复刻”,用自己的声音为AI配音,无论是制作个性化的语音提醒,还是为个人项目录制旁白,都显得独一無二。

更进一步,可以充分利用“智能体”广场。在这里,你不仅能找到各类预设好的人工智能角色,更核心的玩法在于“创建智能体”。尝试设定一个拥有特定性格、知识背景和说话风格的AI角色,比如,一个“古典文学爱好者”或一个“科幻电影评论家”,这将在后续的互动中为你带来截然不同的体验。

当你的AI伙伴设定完成后,就可以在实际工作与学习场景中,尝试更高效的互动方式。例如,在处理需要字斟句酌的邮件或报告时,可以为豆包赋予一个“职业人设”。你可以这样下达指令:“现在你是一位资深的市场分析师,请帮我撰写一封邮件,向合作方说明本次活动的延期原因,并提出备选方案。请确保语气专业、表达诚恳。”通过赋予角色,AI生成的内容将不再是干瘪的模板语言,而是更贴合具体场景与沟通需求的文本。

接下来,我们将进入更富创造力的应用领域。豆包的文生图功能,为你提供了一个实现视觉想象的便捷工具。当你脑海中有一个故事或画面时,可以先与一个“编剧”AI智能体对话,让它帮你构思一个简短的剧本。然后,将文字脚本转化为具体、详细的绘画指令,交给AI绘画功能来执行。

例如,你可以这样描述:“一个充满未来感的城市夜景,空中飞车的光轨划过天际,下方是一个正在看书的少年,漫画风格,采用冷色调,强调光影对比。”通过不断调整和优化描述性指令,你可以将脑海中的瞬间,转化为一张张具体的图像,甚至创作出属于自己的系列漫画或故事绘本。

最后,我们来探索一种更具深度的玩法:利用AI进行“沙盘推演”。

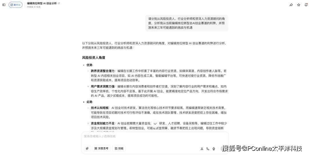
当你面临复杂的决策,例如职业规划或项目选择时,可以设定一个场景,让AI扮演不同领域的专家,为你提供多维度的分析。你可以提出这样的需求:“请分别从风险投资人、行业分析师和资深人力资源顾问的角度,分析我从当前岗位转型去AI创业赛道的利弊,并预测未来三年可能遇到的挑战与机遇。”豆包会综合其庞大的信息库,为你构建一个逻辑严谨的决策分析模型,帮助你更全面、更理性地审视问题,为现实选择提供有价值的参考。

总而言之,豆包的能力上限,很大程度上取决于我们如何提问、如何引导。通过这些进阶玩法,你将发现,它不仅能完成指定任务,更能在创作、决策和娱乐等多个层面,成为一个激发你无限可能的得力助手。现在,不妨打开应用,开始你的探索之旅。

商家优惠券

更多